各种不同结构的光耦可满足输入、输出隔离;输入与输出共地或不共地;输入、输出是直流或交流,使用极为灵活,因此应用极为广泛,这里介绍一些典型应用电路。
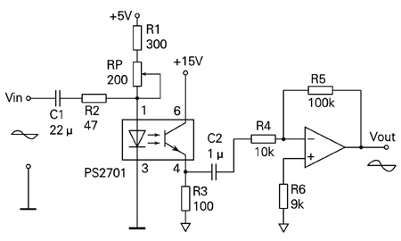
如果将输入的交流信号调制成与信号电压成比例的调制电流,则经光耦后再经放大可实现隔离线性放大,电路如图1所示。
+5V电压及限流电阻(R1及RP)给发光二极管一个偏置电流IFO (一般IFO取得大一点,约10mA),交流信号电压经C1、R2后加在发光二极管上,叠加在IFO上形成调制电流。经光耦后输出调制的光电流,在R3上产生一个与输入电压成比例的调制电压,此电压经C2隔直,交流成分则经放大器放大输出。
这里要指出的是经光耦的电-光及光-电转换,线性度不是很高。为了减小失真,偏置的电流IFO要大,信号电压产生的调制电流的峰值电流不超过5mA,可使输出电压失真较小。这种光电隔离放大器比隔离放大器要便宜得多。另外,光电三极管的地用表示(说明与输入电压不共地)。
采用PS2701有较好的线性度,输入信号的频率可在音频范围。

图2是一种市电监测电路,当停电时报警。采用TLP126光耦经限流电阻直接与市电220V连接,使光耦的发光二极管发光,光电三极管导通,使10kΩ电阻上的电压接近Vdd(光电三极管的饱和管压降小于0.5V),外接功率MOSFET(VT)的-VGS<1V,则VT截止,报警电路不工作。3.3μF电容是用来稳定VT栅极的电压,防止交流电压过零使栅极电压变化太大而产生误动作。
市电停电时,发光二极管无电流,光电三极管截止,VT 的-VGS=9V,VT导通,报警电路工作。
Si9400是P沟道功率MOSFET,其主要参数是VDS=-20V,在VGS =-10V时RDS(ON)=0.25Ω,ID=±2.5A。8管脚SO封装,管脚排列如图3所示,使用时,四个D要焊在一起,两个S要焊在一起以便于散热。
一种用抽屉被撬防盗报警器电路如图4所示。它由光遮断器、遮断片及有关电路组成。光遮断器是一种光电传感器,它由红外发光二极管及光电三极管及黑色塑料外壳组成,其剖面如图4左边所示,其外形如图4右边所示。
其工作原理与光耦完全相同,区别仅仅是它由遮断片来阻挡光路使光电三极管截止;当遮断片后移,发光二极管的红外光照到光电三极管,光电三极管导通。
光遮断器安装在抽屉的底部,遮断片装在抽屉上,如图5所示。要使防盗报警器工作,接通Vcc(+5V)及Vdd(+9V)。抽屉未被撬时,遮断片遮住光路,光电三极管截止,VT无ID,VT也截止,光耦(TLP169G)的发光二极管无电流,光触发双向可控硅截止,报警电路不工作。
当小偷撬开抽屉,拉出抽屉时,遮断片退后,光遮断器光路通,光电三极管导通,VT相继导通,光耦中的发光二极管工作,光触发双向可控硅导通,报警器电路工作。
这个电路的特点是,一旦报警器工作,即使将抽屉关上,遮光片遮断光路,但双向可控仍然导通,报警电路仍一直报警,即使小偷发现光遮断器,将它破坏,但报警电路还工作。按一下开关K断开Vdd才能使报警电路不工作。
这里VCC的地与Vdd的地不共地,图中用两种地的符号表示。
由于光遮断器有多种型号,要求发光二极管的工作电流IF各不相同,必要时要调整R1的大小,使其满足IF的要求。
TLP160G的输出部分光触可控硅的最大工作电流在25℃时可达100mA(随着温度增加而减小)。若报警电路工作电流大于80mA,最好外接VT2,如图6所示。
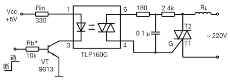
TLP160G光耦用得最广的是用作交流固态继电器。它可以与外接双向可控硅作简单连接来驱动市电供电的各种负载。其电路如图7所示。输入三极管VT的基极的控制信号为高电平时,VT导通,红外发光二极管也导通(VCC 经RIN、红外发光二极管、经VT的C、E极到地),光触发双向可控硅导通;这使外接功率较大的三端双向可控硅导通,负载RL得电。其工作原理相当于图8中的控制开关:K闭合,双向可控硅导通;K断开,双向可控硅截止。
如果将虚线框内的电路做成一个单独的模块,它就是一个交流固态继电器。图7的电路适合于电阻性负载,若是电感性负载,电路中增加一个RC,如图9所示。
这种交流固态继电器有一个缺点,它的双向可控硅不是在交流电过零时触发导通,其结果是正弦波不完整,这瞬间会产生对电网的干扰。外接三端双向可控硅耐压要大于400V,工作电流应大于负载最大电流。
采用内部有交流电过零时触发电路(图10中的“ZC”部分)的ILP161G光耦,可以做成过零触发交流固态继电器电路,如图10所示。它能在交流电过零附近触发双向可控硅,使交流波形完整,不会造成对电网的干扰。其工作原理与图9相同。图中的39Ω及0.01μF RC电路是一种浪涌电压吸收回路,它用来保护双向可控硅免于瞬态的过压而损坏。外接的三端双向可控硅选择方法与图9电路相同。