用旧手机制作远程遥控器和防盗报警器
2012-09-15
陈如柏
标签: 防盗 报警

时下在城市家庭手机已很普遍,几乎每人一部,而且新机型日新月异,手机更新换代比较快,家庭淘汰下来的旧手机弃之可惜。能否利用旧手机改造成可用的其它家庭用具呢?答案是肯定的。目前联通和移动通信公司都推出了大众经济卡,这种卡对被叫手机而言,接听所有来电均不收费且座机费也很优惠。我们就利用此卡做上述装置的传媒介质,来完成制作。笔者家中有两部淘汰下来的爱立信GH398和波导RC928手机,分别改制了上述两个装置,经使用效果良好,现介绍如下:

远程家电遥控器

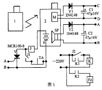
电路见图1。由图1可以看出,主叫手机1或办公室的电话机拨打被叫手机2,被叫手机振铃,我们就取它的振铃信号作为本电路的启动信号。这个振铃信号既可取自被叫手机的听筒喇叭SP两端A、B点,又可取自手机中振动电机M的电源两端C、D点,本文取自听筒喇叭两端。当被叫手机振铃后,经二极管V2整流电容C2滤波后驱动可控硅V导通,继电器J得电吸合,它的一对常开接点J1闭合,实现自保持。同时另一对常开接点J2闭合,接通交流接触器线圈220V电源,接触器K得电吸合,其常开触头K1闭合,实现自保持,同时另一对常开触头K2闭合,接通家用电器F2电源,实现被遥控家电工作。增加接触器的目的是可遥控大功率的家电。如电取暖器、电饭锅、空调等。这些电器在下班前15分钟遥控接通电源,回家后就可以使用,节省午休时间。若遥控的是小功率的家电,如电灯等,则不需要加装交流接触器,直接用本电路的继电器常开接点J2即可。要想切断被遥控家电的电源,只要按下本电路的停止按钮TA电路即可复位。

因为本电路取的是手机的振铃信号,所以只要被叫手机振铃几秒钟.就可以触发可控硅V导通,此时主叫手机可以关闭,停止呼叫,被叫手机并不接听,故主叫和被叫手机双方都不收费。本电路的电源既可取自手机中的电池E,也可以用手机充电器做电源。如果用手机电池做电路电源时,电池电压应是6V的,因电路继电器是6V的,否则用充电器做电源。

防盗报警器

电路见图2。该电路由红外探测器HW、手机号码确认电路(J2、C1)及拨号电路(NE555、J3等)组成。事先把自己随身携带的手机号码存入到被改造的手机中。家中无人时,闭合电路的电源开关S,12V直流电源加到红外探测器上,探测器得电工作,进入守候状态。当家中有坏人进入时,红外线探测器启动,内部的继电器常开接点J1闭合,接通本电路的工作电源,继电器J2瞬时闭合,接通手机上的YES键(确认和拨号键)。在电容C1的作用下,约1秒钟J2又断开,相当于人手按一下该键,确认所存号码。而后随着电容C2的充电电压逐渐升高,IC1的2、6脚电平逐渐降低,当降低到IC1的翻转电平时,电路翻转,3脚输出高电平,继电器J3闭合,接通YES键,被改造手机拨出已存号码。这个时间约2秒(延时时间),可通过电位器RW调整。此时在自己的手机上即显示出家中来电号码,以此号码确认有人进入家中,应立即采取防范措施。当自己的手机显示出来电号码后,按关闭键NO,并不接听,这样双方手机既起到报警作用又不收费。

改装及元器件说明

对图1电路,只需在手机听筒附近合适的位置钻孔焊出两根线和本电路相接即可。对图2电路只需在手机的YES键附近钻孔,从手机电路板上引出两根线并接在本电路继电器J2、J3的常开接点上即可。两图中手机和电路的连接最好用接插件,主要是方便安装。最后把上述电路部分放在一个合适的盒子里。电路的元器件参数在图中已标明,其中6V继电器选有两对常开接点的任何一种,12V继电器选只有一对常开接点的即可,交流接触器选电压220V、电流25A的任何一种,电源变压器选5W的,红外探测器可选广东中山达华电子厂生产的,也可以选广西桂林实达邮购部的。上述两种电路接线简单,无须调试,一装即成,有兴趣的朋友不妨一试。

可能会用到的工具/仪表
本站简介 | 意见建议 | 免责声明 | 版权声明 | 联系我们
CopyRight@2024-2039 嵌入式资源网
蜀ICP备2021025729号