网址· 导航
在线工具
嵌入式系统
电子电路
PCB技术
电路
单片机
电源
驱动
电子
PCB
开关
linux
fpga
功放
开关电源
USB
嵌入式系统
protel
LED
红外线探测
防盗
报警器
2013-01-04
20
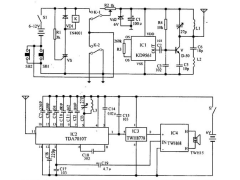
该报警器能探测人体发出的红外线,当人进入报警器的监视区域内,即可发出报警声,适用于家庭、办公室、仓库、实验室等比较重要场合
防盗
报警。一、电路工作原理电路原理如图1 所示。 图1 红外线探测
防盗
报警器电路图该装置由红外线传感器、信号放大电路、电压比较器、延时电路和音响报警电路等组成。红外线探测传感器IC1 探测到 .. [
查看全文
]
密码式摩托车
防盗
器
2012-11-22
11
本密码式摩托车
防盗
器以车上的多种电气开关作为密码键,开车时需在设定的时间内将有关电气开关按设定的顺序开一下方可将车子开动,因而
防盗
性能好。 工作原理 : 电路如图所示。CS1是总电源开关,CS2是停车开关(停车时闭合,开车时断开),CDI是摩托车电子点火器,E是车载12V蓄电池,其余部分是密码锁电路。S .. [
查看全文
]
汽车音响系统
防盗
电路
2012-11-08
10
汽车音响系统
防盗
电路如图所示,其12V直流电源取自车内蓄电池。当合上开关S1后.光电耦合器IC1中的发光二极管被点亮,内部的光敏三极管因受光照而导通,IC1输出高电平给与非门的输入端,与非门1输出低电平。该低电平加在与非门2的输入端⑤脚,控制由与非门2、与非门3组成的低频振荡器停振,从而使整个电路处于警戒守候状态 .. [
查看全文
]
基于Zigbee技术的无线
防盗
系统的实现方案
2012-11-01
傅珂 方勇
18
随着无线通信技术的发展,特别是数字通信技术的进步,无线产品性能价格比更趋合理,利用无线技术进行监控、跟踪、定位成为现实。在Zigbee技术之前实现的无线
防盗
技术,从稳定性、可控对象数目、成本、功耗等方面有着诸多不可逾越的障碍。而Zigbee技术具有低功耗、通信可靠、网络容量大、数据安全等优点,它在这些方面提供了 .. [
查看全文
]
自卫式
防盗
提包的制作
2012-09-21
79
怎样才能防止装有贵重物品的提包(或箱)被盗走,或者包内的贵重物品不被窃贼开包盗出呢?现已成为人们外出时十分关心的问题。 为了满足人们外出时随身携带提包
防盗
的要求,具有
防盗
报警功能的提包应运而生。然而,功能较完善的
防盗
提包,价格昂贵,结构又较复杂,难以被人们接受;而功能简单的
防盗
提包,虽价格便宜,但实用性又 .. [
查看全文
]
最简
防盗
报警电话
2012-09-20
53
本报警电话采用了电话热线服务功能,为此,先叙述一下什么是热线服务。 热线服务是一种电话增值业务,且是免费的。需要办理热线服务的用户在电信局办理登记手续后,电信局将用户的该项要求的相关数据输入程控交换机,用户的电话就有了热线服务功能。一部电话可建立一个热线服务电话号码,不需要时可以撤消。 建立步骤:1. 摘 .. [
查看全文
]
采用2051设计的无线
防盗
报警器
2012-09-16
127
本站向网友介绍无线
防盗
报警系统中主机的制作,采用了AT89C2051单片机作为中央处理芯片,使得该系统的功能扩展比较方便,对于整个系统如需改变某种设置,只要更改相应的软件即可。对学习单片机有很大的帮助。 一、硬件设计 电路原理图如下图所示,主要由无线接收、数据解码、数据处理、报警电路、输出显示、断电报警和电源电 .. [
查看全文
]
用旧手机制作远程遥控器和
防盗
报警器
2012-09-15
陈如柏
484
时下在城市家庭手机已很普遍,几乎每人一部,而且新机型日新月异,手机更新换代比较快,家庭淘汰下来的旧手机弃之可惜。能否利用旧手机改造成可用的其它家庭用具呢?答案是肯定的。目前联通和移动通信公司都推出了大众经济卡,这种卡对被叫手机而言,接听所有来电均不收费且座机费也很优惠。我们就利用此卡做上述装置的传媒介 .. [
查看全文
]
微波
防盗
报警器
2012-09-14
106
微波是指频率 f>300MHz的无线电波。根据微波多普勒效应原理(也就是雷达基本原理)制作成的
防盗
报警器,我们就叫它微波
防盗
报警器或者雷达式
防盗
报警器。这种微波
防盗
报警器无方向性及死区,可对360度的一个圆区域进行探测,很适合在机关、仓库、银行、商店、果园、鱼塘、家庭等需要保安
防盗
的场所安装使用。只要作案分子 .. [
查看全文
]
无线的摩托车
防盗
报警器
2012-08-22
62
发射机部分:继电器K和可控硅VS用来控制发射机电路的电源。IC1组成警声信号电路。晶体管V及其外围元件组成射频振荡电路,发射报警信号。在等待状态时,开关S1接通,而SB1断开(即车头锁被锁住),K就处在释放状态,报警发射机不工作。当车头锁被打开时(即SB1接通),VS被触发导通,K吸合,接通发射机电源。SB1接通后, .. [
查看全文
]
推荐文章
热敏电阻温度阻值查询程序
一款常用buffer程序
1602液晶显示模块的应用
GNU C 9条扩展语法
C99语法规则
FreeRTOS 动态内存管理
如何实现STM32F407单片机的 ..
STM32使用中断屏蔽寄存器BA ..
ARM汇编伪指令介绍
单片机硬件系统设计原则
最新文章
如何实现STM32F407单片机的 ..
STM32使用中断屏蔽寄存器BA ..
STM32单片机接收不定长度字 ..
FreeRTOS 动态内存管理
一款常用buffer程序
实时操作系统VxWorks的内核 ..
uC/OS-II内核超时等待机制的 ..
Linux网络接口的源码分析
ucos下lwip应用心得
VxWorks下在线升级技术
热门文章
51单片机LED16*16点阵滚动显示
C99语法规则
FreeRTOS 动态内存管理
ARM9远程图像无线监控系统
用单片机模拟2272软件解码
如何实现STM32F407单片机的 ..
新颖的单片机LED钟
AVR单片机SPI实例
24C64 EEPROM读写的C语言程序
1602液晶显示模块的应用
本站简介
|
意见建议
|
免责声明
|
版权声明
|
联系我们
CopyRight@2024-2039 嵌入式资源网
蜀ICP备2021025729号