
由闽实科技研发的MEC002A微型高效无线传声模块具有体积小,射频输出功率大,声音感应灵敏度高,输出频率相对比较稳定等优点,利用它构成的调频发射机电路结构简单,容易制作,调试方便,只需在其后加一级由C1971构成的射频功率放大电路即可实现三公里范围内的调频发射电路。电路构造相当简单,因而比较适合业余无线电爱好者的制作。
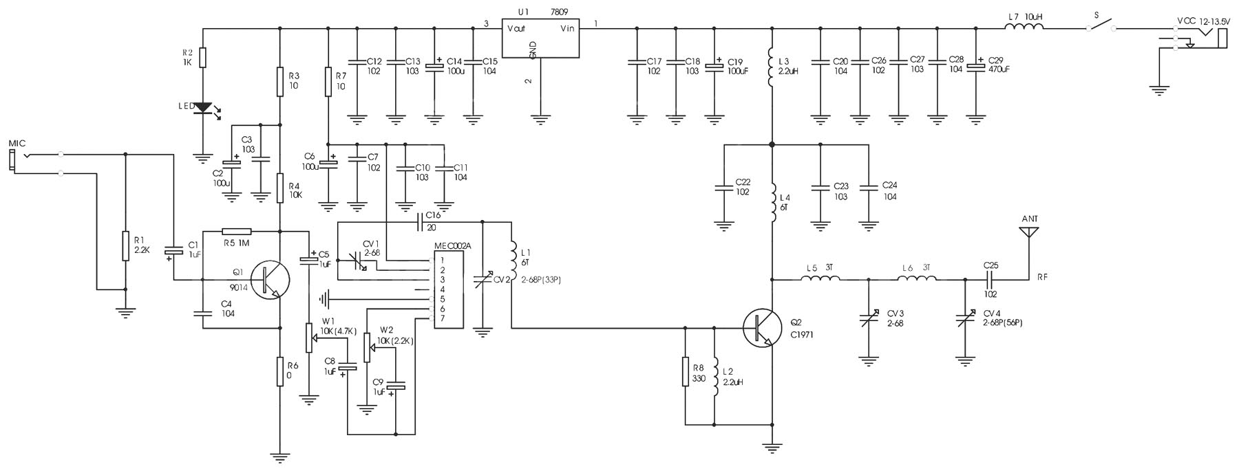
下图是由MEC002A构成的三公里单声道调频发射电路,可以看出,其射频电路实际上只有两级,一级是由MEC002A及周边相关频率控制器件构成的射频振荡输出电路,另一级是由C1971及相关元件组成的丙类射频功率放大器,其它的元件主要是供电和滤波及麦克风放大之用。虽然MEC002A内含麦克风放大电路,但对一些单位而言,需要另外外插麦克风而不使用模块内的高灵敏度麦克风放大电路,为了得到稳定的工作频率,本电路设置了多级电源稳压和滤波电路,其中U1(7809)为MEC002A模块提供稳定的9V电压,C12-C15为电源滤波电容,使工作电压更稳定,以保证MEC002A模块不会因工作电压的改变而产生频率漂移。R3,R7及L3为级间退耦器件,可以有效地克服各级之间因使用同一电源而带来的相互干扰。Q1及其周边器件构成麦克风放大电路,音频输出经C5耦合至W1以控制麦克风的音量大小,受控的麦克风音量经C8耦合至MEC002A的调制端(第7脚),对MEC002A内部高频振荡电路进行调频。MEC002A的第6脚为其内部麦克风音频放大输出脚,经W2控制其声音感应灵敏度后由C9耦合至7脚也对MEC002A内部高频振荡电路进行调频,如欲使MEC002A的内部麦克风不工作,只需将其4脚悬空即可,当需要启动内部麦克风电路时,将4脚接地即可实现。CV1为MEC002A的射频输出频率控制电容,通过改变该电容容量,可使MEC002A的输出频在68-118MHZ范围内变动,基本覆盖了整个校园广播和调频广播频段。但是输出频率的一旦变动,后面一级的射频功率放大器也要跟着调节,才能使射频输出功率最大,发射距离最远。因而建议购买时最好指定所需的工作频率,以便厂家将后级功放电路在所订频点的增益调到最大。MEC002A的第3脚为其射频输出脚,经调制后的调频波由该脚输出经C16,CV2,L1组成的选频网络后送至由Q2(C1971)构成的丙类放大器的基极,MEC002A的1脚为电源供应端,5脚为电源地。Q2工作在丙类状态,偏置电阻为其基极提供负偏压,可使该电路的输出效率比甲类更高些,其前提条件是前级必需要有足够的激励功率,对9V工作电压下的MEC002A来说,其输出功率已近200mW,完全可以推动该丙类放大电路。L5,L6,CV3,CV4构成选频网络,通过调节CV3,CV4可使Q2的输出功率有效地传送给发射天线,整机在12V工作电压下工作电流约为300-700mA,射频输出功率约3W。C30-C33为滤波电容,可减少市电带来的交流纹波。整机工作直流电压为9-13.5V。

(1)音源与天线:由于本机的发射功率较大,它所产生的场强足以影响周围屏蔽性较差的电器的的正常工作,在使用过程中建议将以上两种发射板采用金属盒屏蔽起来,并将天线引至室外或离音源较远的地方。本电路板在实际测试时,采用室外GP天线发射,工作电压12V,可发射近三千米。另外,使用电脑作为音源也应远离发射器,特别是对于立体声发射板,会产生噪音。
(2)电源:由于发射板的工作电流较大,对于供电的要求较高,要求电源的输出电流在9-13.5V时不小于800毫安,因而输出功率过小的电源将使发射板不能正常工作,比如使用两节9V的叠层电池串联,电池在极短的时间内电能将耗尽,使用直流适配器供电时亦要求其输出电流大于800毫安且滤波性能良好,工作电压务必选定在9-13.5V间,否则可能烧毁发射机。
(3)关于温漂的解决:本三公里板在开机的前几分钟内会随着工作温度的提高产生小范围的频率漂移,最后稳定在一个工作频率上,比较有效地解决办法有:A.将电路中的CV2,CV4可调电容换成固定瓷片电容(带黑点高频电容),容量为20-68P范围内.(注:CV2的值的更改对发射频率有影响) B.将散热片固定到金属机壳上,加大散热面积,使热量尽快散发出,有条件的可为散热片加装小风扇。有上两点建议可有效克服三公里板因温度造成的频漂。
当全部元件按装配图焊接完毕并检查无误后,接上室外GP天线即可进行发射机的调试工作,通电前应确保天线已经接上并且连接牢靠,否则可能烧坏C1971发射管。如果手头有带频率显示的场强仪,调试工作相对简单些,将场强仪频率固定在所需的发射频率上,调节CV1使场强仪所指示最大,此时表明MEC002A的输出频率为所需的工作频率,然后调节CV3使场强仪指示进一步加大至最大为止。此时在电源开关位置串入电流表测量整机工作电流应在300-700mA间。如果整机工作电流小于150mA但仍能收到本机发射的调频信号,说明末级功放电路(C1971级)没有正常工作,应着重点检查这部份电路是否有虚焊,断路或短路点。在只有万用表的情况下最简单的调试方法是将万用表串入电源开关位置,调整CV1和CV3使工作电流在300-700mA间最大即可,此时发射机的工作频率通常会在88-108MHZ内的某个频点,对于不确定频率发射可采用该方法调试。此外在10K内控制R13的大小可有效控制调频立体声的音质和分离度。
更多相关信息请访问:http://www.me8c.com