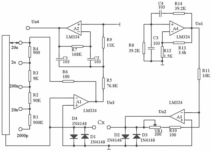
这是DTXXX型数字万用的,常用的测量电容的电路,其基本原理是利用电容的容抗。过程是将400Hz的弦波作用于被测电容Cx两端,利用所产生的容抗Xc实现电容与交流电压的转换,再通过测量交流电压来获得Cx的容量。
测量分为五档(当然你也可以根据需要增减),分别为2nF,20nF,200nF,2uF,20uF,测量准确度为2.5%,分辨率由你所用的交流电压测量工具决定。电路主要分四部分。

首先来看第一部分,以A4为中心,是一个文氏电桥电路。当R8=R14,C3=C4时频率为:
这是一个正反馈电路,U01经R14,C4反馈到A4的同相端,但当频率等于上述频率时,A4的同相输入端的电压只有Uo1的确良1/3,这也要求A4的放大倍数必须大于3,即1+R13/R12>3,也就是说R13>2R12。但这个倍数不能太大,否则正弦波可能会变形。
再来看第二部分,这部分以A3为中心,比较简单,为一反向比例运算电路,同时也起缓冲作用,但要注意的是,这里是把Uo1按比例缩小了,比例为(R10+VR1)/R11。调节VR1可改变比例大小。
第三部分就是电容-交流电压转换电路(C/ACV),这个电路以A1为中心,第二部分一样为一反向比例运算,只不过这里的输入电阻为Cx的容抗。不同的量程,反馈电阻也不同。下表为不同量程对应的不同Rf值。可以看出最大测量电容与Rf的乘积相等。

放大倍数如下:

因RC是相等的,也就是说不论什么量程,其最大量程的放大倍数是相等的,约为5.03。所以Uo3=5.03Uo2。因Uo2为一定值,所以每量程输出的电大电压相等,这就保证不同量称精度一样。还可以看出。对于同一量程,输出电压与电容值Cx成正比。
第四部分以A2为中心,为一有源带通滤波器,其中心频率为400Hz,用以滤除其它频干扰。最后输出电压Uo4是幅值与被测电容Cx成正比的400Hz交流正弦电压。用可以测量正弦波的仪表,就可以测出其电容。
需要说明的是测出的结果,是与电容量成比列的,因此你要根据你的测量公具来调整比例,才能得到直接的读数。